基于TPS2121的井下自动供电装置设计

Design of Downhole Automatic Power Supply Device based on TPS2121

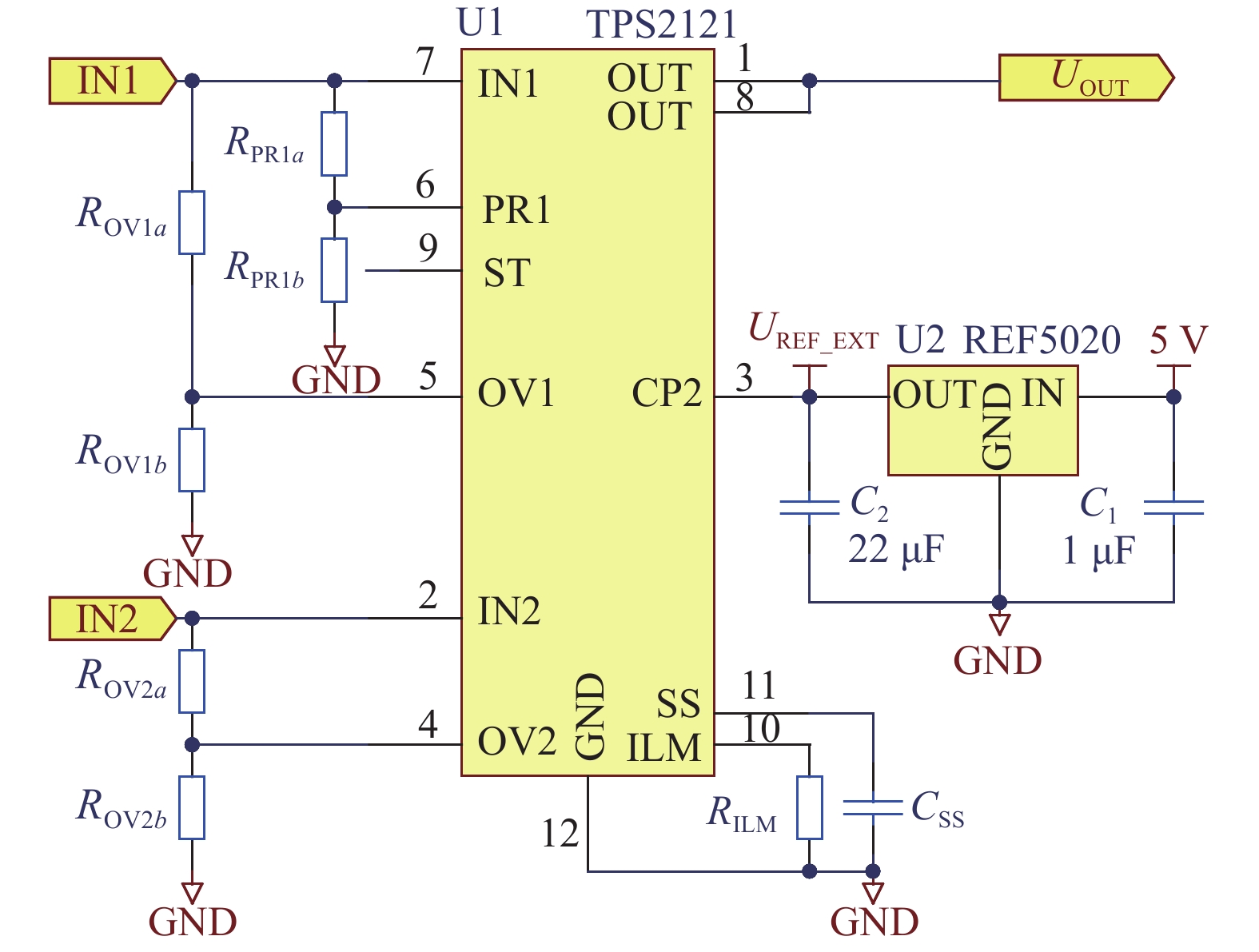
  • 摘要: 对于采用一次性高温锂电池供电的随钻测量仪器,为了解决其供电中多路电源无缝切换的问题,进行了井下自动供电装置设计。原有供电方式的分析发现,其二极管电源复用方式的电池利用率低,微控制器的供电技术无法应对电池的瞬间失压并占用微控制器资源,为此,经综合对比,选用了Texas Instruments公司的优先级电源复用器芯片TPS2121,可以实现多路电源之间的无缝切换功能,并使用LM5166同步型降压转换器设计了DC/DC转换器,形成了井下自动供电装置。室内测试和现场试验表明,井下自动供电装置能够完成多路电池组的自动切换,按顺序使用每个电池组可以提高电池利用率,配合DC/DC转换器可以实现随钻测量仪器的无缝供电,具有较高的可靠性和经济性。

     

    Abstract: Maintaining a consistent power supply for downhole drilling devices has proved to be very problematic. For that reason, a downhole automatic power supply device was designed. In the case of the MWD instrument powered by disposable high-temperature lithium battery, the problem of seamless switching of multiple power sources in power supply could only be addressed by selecting an appropriate power multiplexing method for a series-parallel battery pack, thus the downhole automatic power supply device was designed. After analyzing the shortcomings of the original power supply method, it was found that the battery utilization rate of the diode power multiplexing method was low. Further, the microcontroller-based power supply technology failed to cope with the instantaneous voltage loss of battery and occupied the microcontroller resources. Through comprehensive comparison, the priority power supply multiplexer chip TPS2121 was used to realize the seamless switching between multiple power sources, and the DC/DC converter was designed by using the LM5166 synchronous step-down converter to form an automatic downhole power supply device. The indoor test and field test demonstrated that this downhole automatic power supply device could achieve the automatic switching of multiple battery packs, improved the battery utilization rate by using each battery pack in sequence, and achieved the seamless power supply of MWD instrument by cooperating with the DC/DC converter. In addition, this device presented high reliability and economic benefits.

     

/

返回文章
返回