气体钻井井下燃爆界限快速测量装置的研制与试验

The Development and Testing of a Rapid Measurement Device for Determining the Gas Drilling Subsurface Blasting Limits

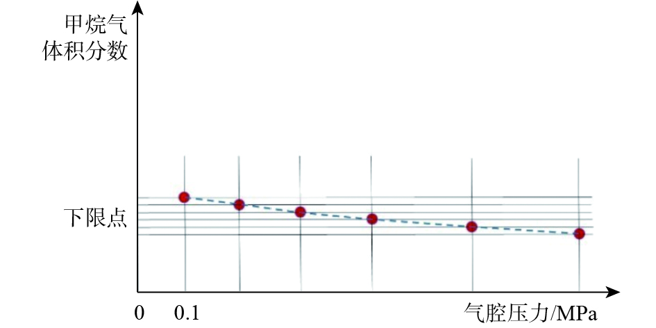
  • 摘要: 为解决气体钻井中井下燃爆的问题,研制了一种现场快速直接测定地层烃类气体燃爆界限的装置,并给出了该装置的测试方法。快速测量试验结果发现,该测试装置可在不同压力、温度和混合气体体积分数条件下准确测量地层烃类气体的燃爆界限,得出当前地层烃类气体的燃爆范围,预防井下燃爆的发生。同时,在以甲烷气体为对象的试验中,用0.1 MPa压力下的测量结果验证了该装置的有效性,并揭示了温度和压力对井下燃爆的影响规律。研究认为,气体钻井井下燃爆界限测量装置为气体钻井中的井下燃爆问题提供了一种有效的预防手段,可有效保证井下安全,应用前景广阔。

     

    Abstract: In order to solve the problem of finding the limits of subsurface blasting in gas drilling, a device for quickly and directly measuring the blasting limit of formation hydrocarbon gas at wellsite was developed. A test method corresponding to this device was proposed and the rapid measurement test was carried out. The test results suggested that this test method could accurately measure the blasting limit of formation hydrocarbon gas under different pressures, temperatures and mixed gas volume fractions, and obtained the blasting range of current formation hydrocarbon gas. Thus this method could prevent the occurrence of subsurface blasting. In the case of methane gas, the measurement result for methane gas at 0.1 MPa verified the effectiveness of the device and revealed the influence of temperature and pressure on the blasting. The research indicated that the successful development of gas drilling subsurface blasting limit measurement device and the proposal of corresponding measurement methods provided an effective preventive measure for addressing the subsurface blasting problem in gas drilling. Thus this device showed the potential for wide application and adoption.

     

/

返回文章
返回